网站首页 行业资讯 展会信息 家具品牌 协会通讯 外贸预警
  最新公告:
信息搜索:
相关信息
更多>>  
南非海关新规:必须要发AMS,请提前安排装柜,以免延误船期!
外贸预警   发布者:系统管理员   时间:2018/4/23   来源:海运网   点击:984 次
 

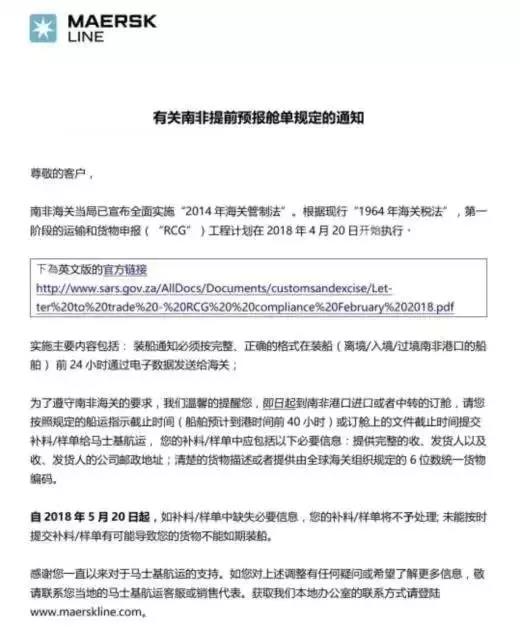
       南非海关当局日前宣布全面实施“2014年海关管制法"。根据现行“1964年海关税法”,第一阶段的运输和货物申报(RCG)工程计划在2018420日开招执行,全面执行AMS申报!

  实施主要内容包括装船通知必须按完整、正确的格式在装船(离境/入境/过境南非港口的船舶)24小时通过电子数据发送给南非海关。

  因此,20日起到南非港口进口或者中转的订舱,需按照规定的船运指示截止时间(船舶预计到港时间前40小时)或订舱上的文件截止时间提交补料/样单给船公司,补料/样单中应包括以下必要信息提供完整的收、发货人以及收、发货人的公司邮政地址;清楚的货物描述或者提供由全球海关组织规定的6位数统一货物编码。

  2018520日起,如补料样单中缺失必要信息,您的补料/样单将不予处理;未能按时提交补料/样单有可能导致您的货物不能如期装船。


 

▼船公司马士基官方通知

 

 

相关信息:
上一篇:外贸人注意了!今天起,运往该国的货物必须要有这一纸证书!  2018/4/16
下一篇:突发!货代、外贸注意:俄乌边境海域进入战备状态,大量船舶抛锚刻赤海峡  2018/11/28
】 【打印本页】 【返回查看】   
电话:0576-87461171(87461172 / 87461173)
版权所有 © 2026 玉环市家具行业协会      技术支持:玉环世纪网络信息技术有限公司